ClusterGVis 对基因表达时间序列聚类和可视化

Page content

ClusterGVis 对基因表达时间序列聚类和可视化 by 老俊俊的生信笔记

没关注?伸出手指点这里

1引言

很久之前写过使用 Mfuzzhclust 的方法来对基因进行聚类和可视化。但是许多人觉得 Mfuzz 出图不是特别美观,此外提供的调整参数也很少,相关推文见:

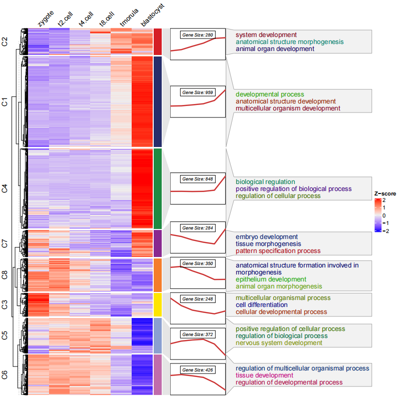
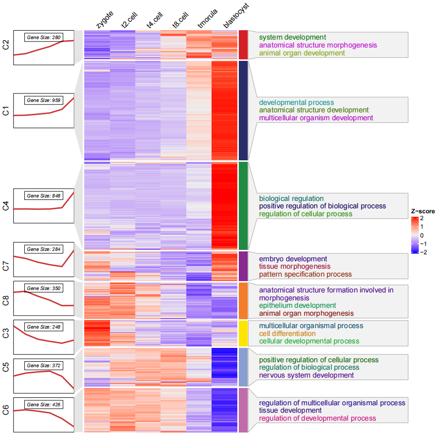
此外我们还会见到 RNA-SEQ 时序分析的 热图表达趋势折线图 及每个亚群的 通路富集结果 可视化在一起,例如:

于是整理整理代码,基于 Mfuzzfuzzy c-means 聚类算法和 ComplexHeatmaprow_kmKmeans 聚类对数据进行聚类和可视化,于是产生了 ClusterGVis。这将大大节省科研工作者们写代码和用 Ai 调整美化图片的时间。直接生成发表级图形。最后致敬感谢这两个包作者的贡献!

github 地址:

https://github.com/junjunlab/ClusterGVis

觉得有所帮助可以在 github 上留下你的小心心哦!

2安装

# install.packages("devtools")
devtools::install_github("junjunlab/ClusterGVis")

3使用

方法选择

输入数据是标准化的 tpm/fpkm/rpkm 表达矩阵,有两种方法进行聚类,分别是 Mfuzzfuzzy c-means 聚类算法和 ComplexHeatmaprow_kmKmeans 聚类算法,用户可根据自己喜好选择。

注意:

聚类是一个随机的过程, 为了保证结果可重复性, clusterData 函数内部设置了随机种子,你可以更改随机种子来改变聚类结果。

...
seed
set a seed for cluster analysis in mfuzz or Heatmap function, default 123.

getClusters 选择聚类个数

getClusters 函数计算均方和, 用户可根据拐点确定最佳聚类个数, 首先加载测试数据:

library(ClusterGVis)

# load data
data(exps)

# check
head(exps,3)
#           zygote  t2.cell  t4.cell  t8.cell   tmorula blastocyst
# Oog4   1.3132282 1.237078 1.325978 1.262073 0.6549312  0.2067114
# Psmd9  1.0917337 1.315989 1.174417 1.064756 0.8685598  0.4845448
# Sephs2 0.9859232 1.201026 1.123076 1.084673 0.8878931  0.7174088

绘图:

# check optimal cluster numbers
getClusters(exp = exps)

具体聚类的多少你也可以结合热图结果进行选择最佳的数量。

clusterData 聚类

Mfuzz 聚类,选择 8 个聚类数量:

# using mfuzz for clustering
# mfuzz
cm <- clusterData(exp = exps,
                  cluster.method = "mfuzz",
                  cluster.num = 8)

Kmeans 聚类:

# using complexheatmap row_km for clustering
# kmeans
ck <- clusterData(exp = exps,
                  cluster.method = "kmeans",
                  cluster.num = 8)

聚类返回的结果是一个 list,包含了聚类结果的 长数据格式宽数据格式, 当然你也可以使用该数据自己进行绘图。对于 Mfuzz 聚类的结果则会多一列 membership 的信息。

str(ck)
List of 3
 $ wide.res:'data.frame'3767 obs. of  8 variables:
  ..$ zygote    : num [1:3767] -1.286 -1.205 -0.633 -0.788 -0.619 ...
  ..$ t2.cell   : num [1:37670.594 0.523 -1.209 -1.197 -1.174 ...
  ..$ t4.cell   : num [1:3767] -0.239 -1.082 0.736 0.266 0.125 ...
  ..$ t8.cell   : num [1:3767] -1.011 -0.235 -0.792 -0.544 -0.6 ...
  ..$ tmorula   : num [1:37671.091 1.154 0.66 1.038 0.752 ...
  ..$ blastocyst: num [1:37670.851 0.846 1.238 1.226 1.516 ...
  ..$ gene      : chr [1:3767"Cdc20" "Yrdc" "Cdca8" "Krt2" ...
  ..$ cluster   : chr [1:3767"5" "5" "5" "5" ...
 $ long.res:'data.frame'22602 obs. of  5 variables:
  ..$ cluster     : chr [1:22602"5" "5" "5" "5" ...
  ..$ gene        : chr [1:22602"Cdc20" "Yrdc" "Cdca8" "Krt2" ...
  ..$ cell_type   : Factor w/ 6 levels "zygote","t2.cell",..: 1 1 1 1 1 1 1 1 1 1 ...
  ..$ norm_value  : num [1:22602] -1.286 -1.205 -0.633 -0.788 -0.619 ...
  ..$ cluster_name: chr [1:22602"cluster 5 (3426)" "cluster 5 (3426)" "cluster 5 (3426)" "cluster 5 (3426)" ...
 $ type    : chr "kmeans"
str(cm)
List of 3
 $ wide.res:'data.frame'3767 obs. of  9 variables:
  ..$ gene      : chr [1:3767"-" "1110007A13Rik" "1110054O05Rik" "1500001M20Rik" ...
  ..$ zygote    : num [1:3767] -0.777 -0.711 -0.75 -0.581 -1.084 ...
  ..$ t2.cell   : num [1:3767] -0.656 -0.319 -0.679 -0.655 -0.716 ...
  ..$ t4.cell   : num [1:3767] -0.39 -0.446 -0.478 -0.502 -0.463 ...
  ..$ t8.cell   : num [1:3767] -0.3616 -0.6177 -0.2645 -0.2745 0.0123 ...
  ..$ tmorula   : num [1:37670.2874 0.1466 0.2731 0.0359 0.5938 ...
  ..$ blastocyst: num [1:37671.9 1.95 1.9 1.98 1.66 ...
  ..$ cluster   : num [1:37671 1 1 1 1 1 1 1 1 1 ...
  ..$ membership: num [1:37670.974 0.565 0.992 0.842 0.495 ...
 $ long.res:'data.frame'22602 obs. of  6 variables:
  ..$ cluster     : num [1:226021 1 1 1 1 1 1 1 1 1 ...
  ..$ gene        : chr [1:22602"-" "1110007A13Rik" "1110054O05Rik" "1500001M20Rik" ...
  ..$ membership  : num [1:226020.974 0.565 0.992 0.842 0.495 ...
  ..$ cell_type   : Factor w/ 6 levels "zygote","t2.cell",..: 1 1 1 1 1 1 1 1 1 1 ...
  ..$ norm_value  : num [1:22602] -0.777 -0.711 -0.75 -0.581 -1.084 ...
  ..$ cluster_name: chr [1:22602"cluster 1 (5754)" "cluster 1 (5754)" "cluster 1 (5754)" "cluster 1 (5754)" ...
 $ type    : chr "mfuzz"

visCluster 绘图

visCluster 函数接收来自 clusterData 的结果,支持生成三种绘图结果,包括 折线图,热图,热图+折线(GO 通路)

绘制折线图:

# plot line only
visCluster(object = cm,
           plot.type = "line")

修改颜色:

# change color
visCluster(object = cm,
           plot.type = "line",
           ms.col = c("green","orange","red"))

去除中位线:

# remove meadian line
visCluster(object = cm,
           plot.type = "line",
           ms.col = c("green","orange","red"),
           add.mline = FALSE)

kmeans 结果的折线图,因为没有 membership 的信息,所以没有颜色映射:

# plot line only with kmeans method
visCluster(object = ck,
           plot.type = "line")

折线图本质上是 ggplot2 对象,你可以添加其它相关的参数来进行修改细节。


绘制热图:

# plot heatmap only
visCluster(object = ck,
           plot.type = "heatmap")

添加其它 Heatmap 相关的参数:

# supply other aruguments passed by Heatmap function
visCluster(object = ck,
           plot.type = "heatmap",
           column_names_rot = 45)

修改注释条颜色:

# change anno bar color
visCluster(object = ck,
           plot.type = "heatmap",
           column_names_rot = 45,
           ctAnno.col = ggsci::pal_npg()(8))

热图加折线图组合,注意窗口显示的图形注释图形并不能很好的对齐,所以将其保存成 pdf 即可:

# add line annotation
pdf('testHT.pdf',height = 10,width = 6)
visCluster(object = ck,
           plot.type = "both",
           column_names_rot = 45)
dev.off()

当然你还可以添加箱线图:

# add boxplot
pdf('testbx.pdf',height = 10,width = 6)
visCluster(object = ck,
           plot.type = "both",
           column_names_rot = 45,
           add.box = T)
dev.off()

移除折线,修改箱线图颜色:

# remove line and change box fill color
pdf('testbxcol.pdf',height = 10,width = 6)
visCluster(object = ck,
           plot.type = "both",
           column_names_rot = 45,
           add.box = T,
           add.line = F,
           boxcol = ggsci::pal_npg()(8))
dev.off()

添加 :

# add point
pdf('testbxcolP.pdf',height = 10,width = 6)
visCluster(object = ck,
           plot.type = "both",
           column_names_rot = 45,
           add.box = T,
           add.line = F,
           boxcol = ggsci::pal_npg()(8),
           add.point = T)
dev.off()

最后你还可以添加富集通路的注释:

# load term info
data("termanno")

# check
head(termanno,4)
#   id                               term
# 1 C1              developmental process
# 2 C1   anatomical structure development
# 3 C1 multicellular organism development
# 4 C2                 system development

# anno with GO terms
pdf('testHTterm.pdf',height = 10,width = 10)
visCluster(object = ck,
           plot.type = "both",
           column_names_rot = 45,
           annoTerm.data = termanno)
dev.off()

注意富集通路的数据必须是亚群 id 和通路名称, 顺序不能反, 此外 亚群 id 和聚类结果名称(C1...) 保持一致。

你可以看到 通路富集的注释连接与折线图的右边似乎并不太恰当, 因为它是与热图右边的注释条相匹配的,此时你可以调整折线注释的位置 line.side = "left":

# change the line annotation side
pdf('testHTtermCmls.pdf',height = 10,width = 10)
visCluster(object = cm,
           plot.type = "both",
           column_names_rot = 45,
           annoTerm.data = termanno,
           line.side = "left")
dev.off()

当然你也可以去除左边的聚类树使其更简洁一些:

# remove tree
pdf('testHTtermCmlsrt.pdf',height = 10,width = 10)
visCluster(object = cm,
           plot.type = "both",
           column_names_rot = 45,
           annoTerm.data = termanno,
           line.side = "left",
           show_row_dend = F)
dev.off()

4结尾

有任何疑问和想法,欢迎在 github 上面交流讨论!

   (微信交流群需收取20元入群费用,一旦交费,拒不退还!(防止骗子和便于管理))








  





AverageHeatmap 对单细胞 marker 基因聚类

听说你想添加亚群数字标签?

dtplyr 使用 dplyr 来运行 data.table

Gene-rank 图标记一下基因名

GseaVis 为你的通路基因添加热图

cellRatioPlot 浅浅的画个细胞比例

GseaVis 多条通路可视化

trackVis 修改样本顺序和分组顺序

GSEA 结果火山图可视化

关于 vroom 的 Benchmarks

...


原文链接