锻炼减肥和肿瘤恶病质相关消瘦,有什么区别?北大团队Cell子刊研究告诉你答案……

Page content

锻炼减肥和肿瘤恶病质相关消瘦,有什么区别?北大团队Cell子刊研究告诉你答案…… by 小张聊科研

图片

今天介绍一项北京大学膜生物学国家重点实验室发表在《Cell Metabolism》上的研究:MIF-ACKR3 causes irreversible fat loss by impairingadipogenesis in cancer cachexia,即《MIF-ACKR3通过抑制脂肪生成导致肿瘤恶病质中不可逆的脂肪丢失》。

图片

研究主要发现:肿瘤分泌的MIF通过ACKR3信号通路抑制脂肪干细胞的脂肪生成能力,导致脂肪组织炎症和纤维化,进而引发肿瘤恶病质。阻断该信号通路可显著缓解恶病质表现。

图片

一、从临床问题出发:肿瘤恶病质与脂肪丢失

肿瘤恶病质是一种严重的消耗性疾病,患者会出现不可逆的体重下降,尤其是脂肪组织的丢失。这种脂肪丢失与健康减肥(如运动引起的脂肪减少)截然不同,因为它伴随着严重的炎症和纤维化。然而,目前对于肿瘤恶病质中脂肪丢失的机制仍不清楚。研究团队决定从这一临床问题出发,探索肿瘤恶病质中脂肪丢失的分子机制。

二、初步探索:脂肪生成受损是肿瘤恶病质的关键

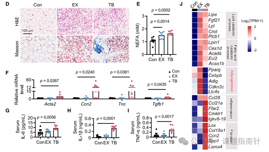
为了比较健康减肥和肿瘤恶病质引起的脂肪丢失,研究团队设计了一个实验:一组小鼠进行长期跑步锻炼,另一组小鼠则植入肿瘤细胞。结果显示,尽管两组小鼠的体重和脂肪百分比都有所下降,但只有肿瘤组的小鼠出现了肌肉萎缩、脂肪组织炎症和纤维化。研究团队进一步分析了脂肪组织中的基因表达,发现脂肪生成相关基因在运动组中显著上调,而在肿瘤组中则被抑制。这表明脂肪生成受损可能是肿瘤恶病质的一个关键特征。

图片

三、深入挖掘:肿瘤细胞与脂肪干细胞的对话

既然脂肪生成受损是肿瘤恶病质的核心问题,那么是什么导致了这种受损呢?研究团队利用单细胞RNA测序(scRNA-seq)技术分析了脂肪组织中的细胞亚群,发现脂肪干细胞和祖细胞(ASPCs)在肿瘤诱导的脂肪丢失中扮演了关键角色这些细胞在肿瘤恶病质中逐渐转变为一种促炎症和促纤维化的细胞类型,而脂肪生成能力则大幅下降。通过分析肿瘤细胞与ASPCs之间的信号通路,研究团队发现肿瘤细胞分泌的MIF(巨噬细胞迁移抑制因子)与ASPCs上的ACKR3受体之间存在强烈的相互作用

图片

四、验证假设:MIF-ACKR3信号通路的作用

基于上述发现,研究团队推测MIF-ACKR3信号通路可能是肿瘤恶病质的关键驱动因素。为了验证这一点,研究团队在小鼠模型中敲除了肿瘤细胞中的MIF基因,发现这些小鼠的肿瘤生长受到抑制,同时脂肪丢失和炎症也显著减轻。此外,研究团队还使用了一种MIF拮抗剂ISO-1,发现它不仅能缓解肿瘤诱导的体重下降,还能保护脂肪组织免受炎症和纤维化的侵害。这些结果表明,MIF-ACKR3信号通路在肿瘤恶病质中确实起着关键作用。

图片

五、临床相关性:从动物模型到人类患者

为了将这些发现与临床联系起来,研究团队分析了肺癌患者(LUAD)的血液样本和脂肪组织样本。结果显示,患者血液中的MIF水平显著升高,并且与体重下降呈负相关。此外,研究团队还对患者的脂肪组织进行了单细胞测序,发现与小鼠模型类似,ACKR3在促纤维化的脂肪干细胞亚群中高度表达。这些临床数据进一步支持了研究团队的假设:MIF-ACKR3信号通路在肿瘤恶病质中起着关键作用。

图片

六、机制探索:MIF-ACKR3如何影响脂肪干细胞

最后,研究团队深入研究了MIF-ACKR3信号通路如何影响脂肪干细胞的功能。通过体外实验,研究团队发现MIF能够阻断脂肪干细胞的分化,并激活促炎症和促纤维化的基因表达。进一步的信号通路分析表明,MIF通过ACKR3激活ERK1/2信号通路,进而促进NF-κB的核转位,导致炎症因子的分泌。这一系列发现揭示了MIF-ACKR3信号通路如何通过影响脂肪干细胞的分化和功能,最终导致肿瘤恶病质中的脂肪丢失和炎症。

图片

最后我们简单做一下总结:

从研究探索过程来看,研究团队首先从临床问题肿瘤恶病质导致的不可逆脂肪丢失出发,以脂肪生成受损为研究角度切入,基于肿瘤恶病质与健康减肥(如运动)在脂肪丢失过程中存在显著差异的现象,提出肿瘤分泌的因子可能通过影响脂肪干细胞(ASPCs)的分化来抑制脂肪生成的研究假设。

然后通过小鼠运动模型与肿瘤植入模型的对比实验发现脂肪生成相关基因在肿瘤组中被抑制,而在运动组中上调,进而进一步发现和验证了肿瘤细胞分泌的MIF通过其受体ACKR3影响ASPCs的分化和功能,最后揭示了MIF-ACKR3信号通路激活ERK1/2-NF-κB通路,抑制脂肪生成并促进炎症和纤维化的机制。

所以,研究最终确认的科学假说是MIF-ACKR3信号通路在肿瘤恶病质中通过抑制脂肪生成导致不可逆的脂肪丢失;而涉及到的细胞类型和表型为脂肪干细胞(ASPCs)及其促炎症、促纤维化的亚群(FIPs,分子信号轴为MIF-ACKR3-ERK1/2-NF-κB。研究从临床问题出发,层层递进,逻辑清晰,做得太漂亮了!

申请书提修改建议,课题思路讨论合作请联系Alice:

图片



原文链接